人寿财险阜阳市中支被罚25万,颍泉区支公司被罚20万

来源: 蓝鲸财经
利空

  蓝鲸新闻1月5日讯,近日,国家金融监督管理总局阜阳监管分局发布了罚单,剑指中国人寿601628)财产保险股份有限公司阜阳市中心支公司、阜阳市颍泉区支公司及相关责任人。

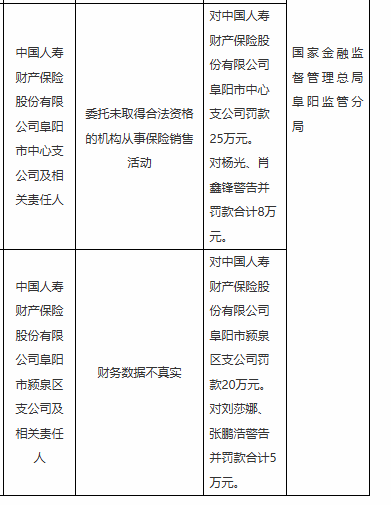
  罚单显示,中国人寿财产保险股份有限公司阜阳市中心支公司的主要违法违规事实为:委托未取得合法资格的机构从事保险销售活动。

  针对以上问题,国家金融监督管理总局阜阳监管分局对其罚款25万元;对相关责任人杨光、肖鑫锋警告并罚款合计8万元。

  此外,中国人寿财产保险股份有限公司阜阳市颍泉区支公司因财务数据不真实,被罚款20万元。相关责任人刘莎娜、张鹏浩被警告并罚款合计5万元。

关注同花顺财经(ths518),获取更多机会

0

+1
  • 北信源
  • 兆易创新
  • 科森科技
  • 卓翼科技
  • 天融信
  • 吉视传媒
  • 御银股份
  • 中油资本
  • 代码|股票名称 最新 涨跌幅